Consumer Proposal vs Debt Consolidation: Which Should You Consider?
Key Takeaways
As the cost of living continues to climb, many Canadians are finding it increasingly difficult to keep up with the minimum payments on their debts. Collection calls can be a near-constant source of anxiety. Finding a way to eliminate your debt means finding relief from an endless parade of those calls and being able to focus on what’s really important.
There are many ways to find debt relief. Two important strategies for getting out of debt are consumer proposals and debt consolidation. But which debt management strategy is best for you?
To help you make an informed decision, let’s compare consumer proposal vs debt consolidation. What are they? How do they work? Who’s eligible for each? What are their impacts on your credit?
In this article, we will provide clarity about your options so you can make the best decision for your financial situation.
What Is Debt Consolidation?
Essentially, debt consolidation is the name for when you combine multiple forms of debt into a single monthly payment. There are a few different ways to go about consolidating debt.
The three primary methods of consolidating debt are:
- Debt Consolidation Loans. This is when you get a loan from a lender like a bank to pay off your current debts and then start paying off the loan instead.
- Rolling Debt into Your Mortgage. This is when you leverage the equity in a home to pay your debt—rolling it into your mortgage. This often results in a lower interest rate than a standard loan since a mortgage is collateralized (by your home).
- Debt Consolidation Program (DCP). This is a service provided by a credit counsellor or non-profit credit counselling agency. The counsellor negotiates with your creditors on your behalf to stop (or lower) interest on your outstanding debts and roll them into a single monthly payment.
How Does Debt Consolidation Work?
The specific process of debt consolidation will vary from one type of consolidation to the next. Here are explanations of how each type of consolidation process would typically work:
How Debt Consolidation Programs Work & Who Can Use Them
A debt consolidation program is available to debtors regardless of their credit score. Anyone, regardless of income level and employment status, is eligible for a debt consolidation program. If your debts (not including your mortgage) are more than 20% of your income, you may be a good fit for a DCP.
However, a DCP can only be applied to unsecured debts like credit cards. Secured debts that have collateral attached to them, like mortgages (which are secured with your home), cannot be included in a DCP.
To enter a debt consolidation program, you would contact a credit counselling agency (like Credit Canada). The credit counsellor would review your financial situation with you and assess if a DCP would be the right choice for you.
Pros:
- Easy to meet eligibility requirements regardless of credit.
- Puts a stop to collection calls.
- Either stops or lowers interest rates on debt.
- Leaves the negotiation with creditors to your counsellor.
- Has a clear end date.
- Credit counselling is available to help you stay out of debt once the program ends.
Cons:
- Does not cover secured debts.
- Creditors can refuse to participate in the program.
- Applies an R7 credit rating to your credit history for the duration of the program +2 years.
How Debt Consolidation Loans Work & Who Can Use Them
A debt consolidation loan works pretty much like any other loan—you go to your bank or another lender and ask for a loan in an amount that would allow you to pay off your outstanding debt. They’ll check your credit history and score and make a determination if they want to provide a loan and what terms they’ll offer.
The big caveat for a consolidation loan is that if you don’t have great credit, you may struggle to get a loan with favourable terms. However, if you do have an excellent credit score, then this may be an ideal way to consolidate your debt and reduce your overall interest rate. A consolidation loan also helps you build a positive credit history if you can consistently make payments on it.
Finally, unlike a DCP, a consolidation loan can be used for relief from any kind of debt.
Pros:
- Can be used to pay off any kind of debt.
- May reduce your overall interest rate.
- Can help build a positive credit history.
Cons:
- Must undergo a loan qualification process.
- Your credit score may affect loan terms.
- Does not resolve underlying spending habits that lead to debt.
How Rolling Debt Into Your Mortgage Works
If you have a home with some equity (meaning that you owe less on the home than its current market value), you may be able to roll your debt into your mortgage. However, to do this, you’ll have to break your current mortgage agreement and enter a new one.
Breaking your mortgage agreement means paying a penalty to your lender for breaking the agreement. Also, there’s no guarantee that your new loan terms will be better than your old loan—if the average interest rate of the market goes up, you may find yourself with a mortgage that has a higher interest rate than you did before. However, the reverse is also true. If interest rates are lower than when you signed your initial mortgage, then you may find yourself with a better interest rate than before. While that might seem near impossible based on recent mortgage rate trends, a mortgage broker will be able to review your options with you.
Rolling your debt into your mortgage might be a good choice if you have a lot of equity in your home, mortgage interest rates have gone down since you signed your mortgage, or you’re entering a mortgage for the first time and have some high-interest debt you’d like to roll into the mortgage.
Pros:
- Can be used to pay off any kind of debt.
- May result in lower overall interest on your debt.
Cons:
- Extends how long your mortgage will last.
- You will need to pay fees for breaking your current mortgage.
- Your mortgage’s interest rate may increase or decrease depending on the market.
- Does not resolve underlying spending habits that lead to debt.
- Relies on having enough equity in the home to cover your other debts.
Extra Mention: Home Equity Line of Credit (HELOC)
A home equity line of credit is a revolving line of credit that is somewhat similar to a credit card, but has a variable interest rate. It can be useful for replacing a high-interest credit card, but runs the risk of using up all of your home’s equity if you don’t exercise good money habits.
What Is a Consumer Proposal?
A consumer proposal is an arrangement debtors can make with their creditors through a Licensed Insolvency Trustee (LIT) like Spergel. It’s a form of insolvency that is considered less severe than bankruptcy. This may explain why more people apply for consumer proposals than bankruptcies each year—according to data from the Office of the Superintendent of Bankruptcy (OSB), in Q3 of 2023, there were 24,043 consumer proposals and 6,428 bankruptcies filed in Canada by consumers, for a total of 30,471 insolvency filings. This means that consumer proposals accounted for 78.9% of all insolvency filings in Q3 2023.
Under a consumer proposal, the debtor pays off a portion of what they owe to their creditors. The catch is that your creditors have to agree to the terms of the proposal. If accepted, collection efforts from creditors that agree to the proposal will immediately stop, and you will begin making payments to the LIT for them to distribute to your creditors.
The longest a consumer proposal arrangement will last is five years—though you can opt to pay it off early if you’re able to. Once it’s paid off, you’ll be in the clear for all of the debts that were included in the proposal.
However, if you fall behind by more than three months, your proposal will be deemed annulled under paragraph 66.31(1)(a) of the Bankruptcy and Insolvency Act (BIA). If that happens, you may be able to have the proposal revived by appealing to the court (known as the “judicial route”) or by appealing to the administrator of the proposal (known as the “administrative route”). If revived, any missed payments will need to be made up before the end of the proposal. If not revived, your creditors may resume collection activities.
A consumer proposal filing is reported to the major credit bureaus (Equifax and TransUnion), as is the completion of the proposal. While a consumer proposal is on your credit history, it applies an R7 rating to your credit. Equifax removes consumer proposals from your report three years after completion. Meanwhile, the timing for TransUnion to remove a proposal may vary—it will be either three years following the completion of the proposal or six years after the proposal is signed (whichever is sooner).
During a consumer proposal, your credit cards with an outstanding balance will be cancelled, but cards you hold that have no balance at the time of filing may be kept. You may also be able to keep secured credit cards during the proposal period.
Are There Fees for Filing a Consumer Proposal?
Yes. There are fees for filing a consumer proposal. These fees are regulated under the BIA and are included in the periodic or lump sum payments you make to the LIT. The initial consultation with the LIT may be free and they should be able to discuss information about fees for services at that time.
Consumer Proposal Pros and Cons
Pros:
- Less impactful on your credit than filing for bankruptcy (R7 rating for proposal duration +3 years vs R9 rating for bankruptcy duration +6-14 years).
- You retain control of most of your assets, unlike a bankruptcy.
- When completed, your debts on the proposal will be cleared.
- May eliminate interest on debt.
- You can pay the proposal off early.
- Potential legal actions to collect debts will end once the proposal starts.
Cons:
- Requires creditors to agree to the terms of the proposal.
- Must give up any unsecured credit cards with balances on them when the proposal starts.
- If you fall behind on payments, creditors can restart collection efforts.
Comparing Consumer Proposals and Debt Consolidation
So, which is best for you: a consumer proposal or debt consolidation? The truth is that it might depend on your financial situation. We recommend that you consult with a financial advisor, credit counsellor, or a Licensed Insolvency Trustee first before settling on any of these options. Here’s a table to compare these options:
Of these options, a debt consolidation loan or rolling debt into your mortgage will likely have a smaller, shorter-term impact on your credit score than a debt consolidation plan or a consumer proposal. In fact, both of these options can add positive items to your credit history over time.
Both debt consolidation plans and consumer proposals apply an R7 credit rating to your credit history for the duration of the program or proposal, plus some time after completion. In the case of DCPs, it’s for the duration of the program plus two years, while a proposal applies the R7 rating for the duration of the proposal plus three years.
Making an Informed Decision About Debt Consolidation vs Consumer Proposal
So, which is best for you and your needs? Debt consolidation or a consumer proposal? The answer depends on your financial situation.

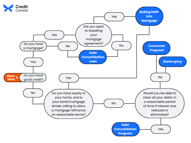
A debt consolidation loan might be best if:
- You have good credit.
- You have high-interest debt where the loan would reduce your interest rate.
- You don’t want to break your current mortgage agreement.
Rolling your debt into your mortgage might be a good idea if:
- It would help you reduce your overall interest rate.
- The current average mortgage interest rate is lower than your mortgage’s interest rate.
- You have enough equity in your home to cover your debt.
- You can afford the fees for breaking your mortgage.
A debt consolidation program can be ideal if:
- Your credit score is too low to qualify for a favourable loan.
- You do not have equity in your home to leverage for debt repayment.
- You want help building debt management habits to keep you out of debt in the future.
A consumer proposal might be best if:
- You have a low credit score.
- You cannot qualify for a consolidation loan or roll debt into a mortgage.
- You cannot join a debt consolidation program.
- You want to work with your creditors to clear your debt.
- You want to end wage garnishment.
Frequently Asked Questions
Have questions? We are here to help
It depends on your financial situation. It may be worth it to work with your creditors to minimize the impact to your credit score if you cannot secure a debt consolidation loan, but don’t want to file for bankruptcy, either. Please consult with a financial advisor, Licensed Insolvency Trustee, or a Certified Credit Counsellor to get advice based on your current financial situation.
A consumer proposal can have a similar impact on your credit as entering a debt consolidation program. For the duration of the proposal and three years thereafter, you will have an R7 rating on your credit history. This may be preferable to bankruptcy, which applies an R9 rating to your credit history for six or more years.
The main disadvantage of a consumer proposal is that it requires the cooperation of your creditors. If they do not agree to the terms of the proposal, then you cannot find debt relief through it.
Another potential issue when compared to a consolidation loan is that you will have to give up your unsecured credit cards that have an outstanding balance on them.
Finally, if you fall behind on payments, you may be opened up to collection efforts again.
The answer depends on your situation. A consumer proposal might be better for you than debt consolidation if you have creditors who are willing to work with you, you have a low credit score that precludes you from securing a debt consolidation loan, and you want to minimize the impact to your credit score.

